罗海东 陈芝来 王灿 杨洋 2025年08月18日
1000kW级民用涡轴发动机AES100是我国第一型完整按照工业和信息化部装〔 2017 〕325号《 民用航空发动机工程研制项目阶段管理细则( 试行 ) 》( 简称工装325号文 )自主研制的航空发动机。由于民用航空发动机的研制阶段划分和研制特点与军用航空发动机有显著差异,而且需要通过适航审查,在全生命周期实施构型管理存在较大的挑战,AES100发动机成功的实践经验具有良好的借鉴意义。
构型管理方法最初由美国军方和美国国家航空航天局(NASA)在舰艇、飞机等大型武器装备的研制中提出,历经强制、自觉、走向市场驱动3个阶段,不断发展完善,有效地促进了产品研制质量提高和管理效率提升,目前已被航空企业广泛采用[1]。从适航的角度,构型管理是设计保证系统的重要组成部分,是局方适航审定过程中的关注要点,实施构型管理能更好地向局方表明设计符合性和制造符合性。AES100发动机(见图1)自2016年开展项目研制,于2024年获颁中国民用航空局(CAAC)型号适航合格证(TC),是我国第一型严格按照国际通行适航标准自主研制、具有完全自主知识产权的先进民用航空发动机。在AES100发动机全生命周期研制过程中,参照《构型管理标准》(EIA 649C)等国际通用标准全面实施了构型管理,建立了完整的型号构型管理文件体系,顺利通过了适航审查,实现了在产品研制过程中对构型信息的清晰管控和可追溯,不仅达到了型号既定目标,也为民用航空发动机构型管理实践积累了丰富的经验。
| 
 图1 AES100发动机示意 | 
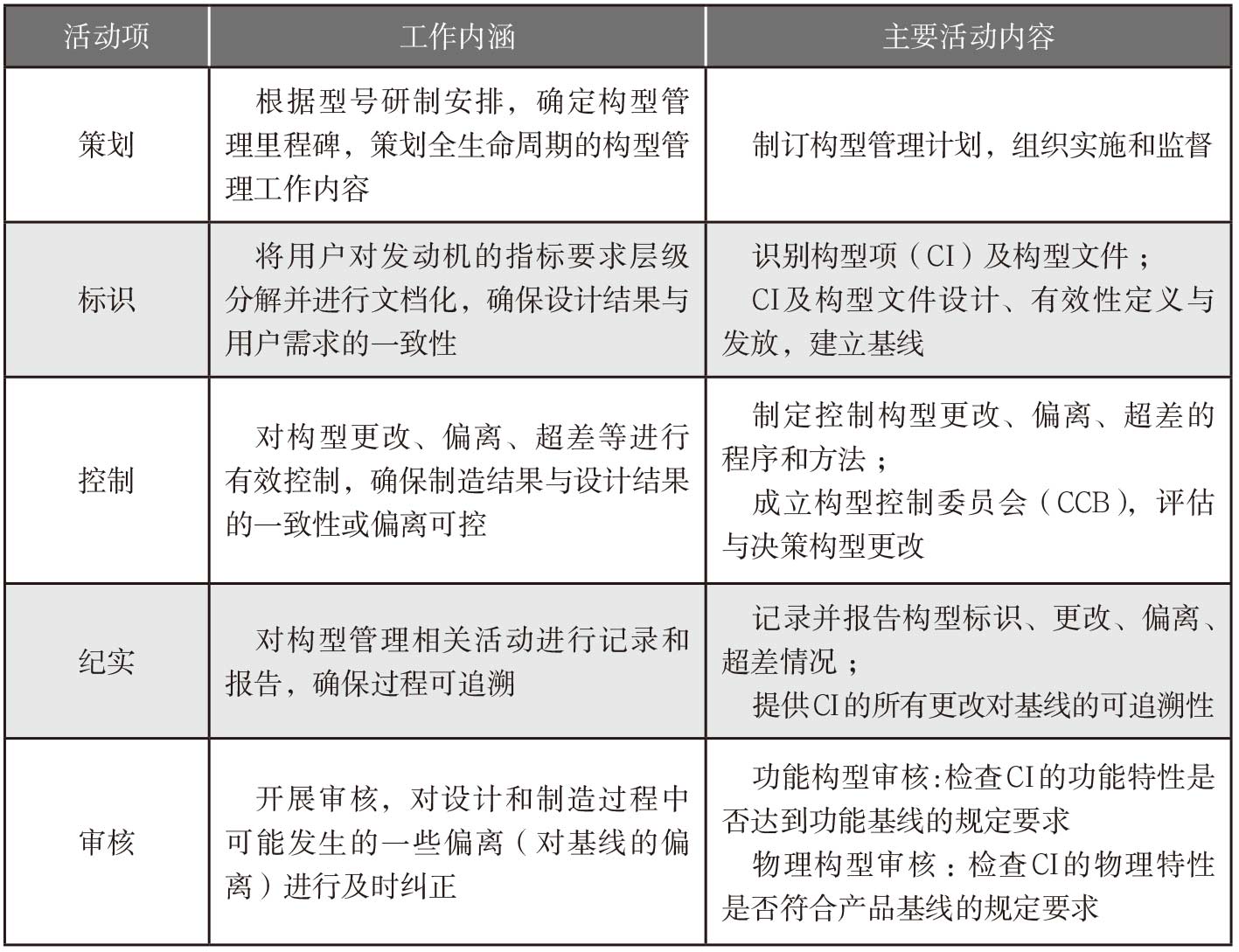
构型管理包括构型管理策划、标识、控制、纪实、审核5项活动[2](见表1),主要内涵包括准确定义和有效控制:将客户对产品的需求和适航要求自顶向下地分解在产品和部件/系统技术规范、总体对部件要求、成附件技术规范/技术协议等文件中,建立构型基线,最终落实在构型项设计上;在研制中通过对构型项的更改、偏离与超差进行有效控制并对相关活动进行记录和审核,使产品的构型清晰可控和可追溯,实现设计结果与客户需求、制造结果与设计要求、交付产品与制造结果之间的一致性。
表1 构型管理5项活动内容

在民用航空发动机研制过程中,一般以各类基线建立为标志确定构型管理里程碑(见图2):在概念设计阶段,建立功能基线;通过初步设计评审(PDR)后,建立分配基线;通过详细设计评审(CDR)后,发布设计基线,确定取证构型;取得型号适航合格证后,建立初步产品基线,并在取得生产合格证(PC)后最终确定。
| 
 图2 型号构型管理里程碑 | 
按照确定的里程碑,AES100发动机在通过工业和信息化部组织的各研制阶段转段评审后,分别建立了功能基线、分配基线、设计基线和产品基线。
工装325号文规定对构型管理的交付物要求主要包括:在概念设计阶段编制构型管理计划,并在后面各研制阶段完善更新;在详细设计阶段确定取证构型。基于工装325号文确定的研制阶段及交付物要求,研究《构型管理标准》等标准规定的构型管理策划、标识、控制、纪实、审核5项活动内容,可以分解确定民用航空发动机全生命周期的构型管理工作。
民用航空发动机需求分析与定义阶段应开展的构型管理主要工作包括:捕获用户或市场潜在用户对产品的需求,编制发动机产品需求文档;确定构型文件的标识方法,编制发动机构型项、构型文件等编号规定。
概念设计阶段应开展的构型管理主要工作包括:建立构型管理组织机构,编制发动机构型管理计划,并组织实施;编制飞机对发动机接口要求、发动机技术规范等功能构型文件;根据发动机总体技术方案,划分并确定部件/系统及以上级别的构型项;编制概念设计阶段构型管理总结报告,建立发动机功能基线。
初步设计阶段应开展的构型管理主要工作包括:编制发布部件/系统技术规范、成附件技术规范/技术协议等分配构型文件;划分确定发动机整机的构型项,并开展构型项初步设计;定期组织召开CCB例会,对构型项及其构型文件的更改申请进行评估和决策;记录并报告构型项及其构型文件的标识与更改等情况,编制初步设计阶段构型管理总结报告,建立发动机分配基线。
详细设计阶段应开展的构型管理主要工作包括:完善发动机整机构型项划分,开展构型项的三维模型/图样详细设计;编制并发布与三维模型/图样配套的材料规范、工艺规范,以及生产性技术文件;定期组织召开CCB例会,对构型项及其构型文件的更改申请进行评估和决策;记录并报告构型项及其构型文件的标识与更改等情况,编制详细设计阶段构型管理总结报告,建立发动机设计基线,在产品数据管理(PDM)系统中建立和发放整机工程物料清单(EBOM)。
试制与验证阶段应开展的构型管理主要工作包括:按照设计基线,开展构型项的试制、装配与试验;定期组织召开CCB例会,对试制与试验过程中提出的构型项及其构型文件更改申请进行评估和决策;根据构型项更改情况,对PDM系统中的构型项进行有效性配置,生成单台份EBOM;开展功能构型审核和物理构型审核,编制并发布构型审核报告;记录并报告构型项及其构型文件的标识与更改等情况,编制试制与验证阶段构型管理总结报告,在TC取证后建立初步的发动机产品基线。
生产与服务阶段应开展的构型管理主要工作包括:在PC取证后建立发动机产品基线,并按照产品基线开展批量生产工作;按需召开CCB例会,对发动机的产品基线进行维护和完善。
结合AES100发动机实践经验,民用航空发动机构型管理的实施宜着重考虑以下几个方面:建立构型管理工作团队,系统地组织和监督各研制阶段构型管理工作的具体实施;按照标准要求和工作开展需求,制订民用航空发动机构型管理计划等顶层文件,并组织实施;加强对供应商的构型管理工作管控,确保其交付的产品与主机单位要求的一致性;开展系列化构型策划,为型号后续系列化发展和市场化奠定基础。
为确保构型管理有效实施,主机研制和配套项目研制单位应按照顶层标准要求在民用航空发动机研制初期成立CCB,其下设立构型控制办公室(CCO)和各专业构型控制团队(CCT),由CCO定期组织召开CCB或CCT例会,在会上讨论相关专题,对构型项更改的影响、更改方案合理性、更改贯彻实施情况、不同构型的台份有效性等进行评估审核,并确保对影响成本、进度的重大更改进行严格管控和科学决策。
AES100发动机总设计师单位中国航发湖南动力机械研究所发文成立了型号CCB、CCO,以及发动机性能CCT、发动机结构CCT和数控系统CCT,明确了各团队的角色组成、职责要求及各角色的人员授权名单。在研制期间多次召开CCB和CCT会议,对问题报告、设计更改申请等进行评估决策,确保构型更改得到了有效管控。
在民用航空发动机研制各阶段,应根据构型管理工作开展的需求,编制发动机构型管理计划等顶层文件,并由CCB和CCT组织实施,重点开展以下工作:完成整机构型项划分,并在PDM系统中建立构型树;加强基线文件管控,组织各专业在各里程碑节点编制和建立各类构型基线,通过PDM系统记录和追溯各类基线文件的状态;基于CI的构型文件体系策划,从CI的设计要求、设计、制造、验收要求等方面,策划建立发动机构型文件体系。
AES100发动机研制期间,制订了构型管理计划、构型项划分规定、基线管理规定、单台份设计构型管理配置管理指南、构型控制委员会工作指南,以及各阶段构型管理工作总结等文件30余份,建立了比较完善的型号构型管理文件体系。
民用航空发动机研制期间,应在发动机构型管理计划和成附件产品的研制合同或技术协议中明确对供应商的构型管理要求,并开展以下过程管控和监督审核工作:协助成附件主管、质量人员,审核各供应商的构型管理体系构建情况;审核供应商的构型管理实施情况,包括对主机方构型管理要求的落实情况、构型基线的建立情况、构型更改的控制情况、功能构型审核和物理构型审核等情况;参与供应商的构型管理计划等文件,以及接口更改的审批和管控,要求其将所有更改向主机方进行备案。
AES100发动机制定了供应商构型管理工作指南,对20余家供应商单位宣贯了构型管理工作要求,并对其编制的构型管理计划、构型项清单、构型管理工作总结等60余份文件及相关工作开展情况进行了监督检查,实现了对供应商产品的有效管控。
为了给民用航空发动机的后续市场化和型号系列化发展奠定良好基础,应在型号构型管理策划和实施过程中开展以下工作:划分和确定发动机构型项时,应兼顾后续系列化发展因素;组织各结构专业团队反馈发动机的通用化、系列化和组合化设计情况(简称三化),从外场维护角度梳理可直接更换的模块,从型号系列化角度梳理可通用的模块;汇总分析各专业的三化设计情况,协同总体专业在PDM系统中建立支持后续型号系列化发展可重用和可扩展的EBOM,如图3所示。
| 
 图3 型号系列化可扩展EBOM架构 | 
AES100发动机在构型项划分过程中充分考虑了型号系列化发展的需求,在PDM系统中建立了具有良好可重用性和可扩展性的EBOM,并针对适用于不同机型和不同台份的构型项开展了有效性配置,为目前正在研制的AES100B发动机等系列化型号管理带来了很大便利。
构型管理是一套致力于提高产品研制质量和管理效率、降低研制成本的系统管理方法。同时,在民用航空产品研制中应用构型管理能更好地向局方表明设计和制造符合性,以及过程管控的有效性。AES100发动机通过开展构型管理工作,不仅顺利通过了适航局方在相关方面的审查,而且实现了对不同台份发动机构型信息的清晰管控,为后续的市场化和型号系列化发展打下了良好基础,对我国今后自主研制的民用航空发动机相关工作开展具有重要的借鉴意义。在民用航空发动机全生命周期实施构型管理,既是适航当局和飞机方的要求,也是市场环境下的必然趋势。
(罗海东,中国航发湖南动力机械研究所,高级工程师,主要从事航空发动机构型管理工作)
参考文献
[1] 王庆林.基于系统工程的飞机构型管理[M].上海:上海科学技术出版社,2017.
[2] SAE International.Configuration management standard : EIA-649C[S].US:SAE International,2019.
《航空动力》期刊由中国航空发动机集团有限公司主管、中国航空发动机研究院主办,《航空动力》编辑部出版。国内统一连续出版物号为 CN10-1570/V;国际标准连续出版物号为 ISSN 2096-5702;邮发代号为82-467;广告发布登记号为京顺工商广告登字20190001号 。
关注世界航空发动机前沿动态,反映国内外航空发动机管理与技术创新成果,传播航空发动机知识与文化,促进我国航空发动机自主创新能力的提升。
《航空动力》设有专稿、综述、技术、管理、市场、维修、动态等主要栏目,每期还围绕航空发动机及燃气轮机在技术、管理等方面的新理论和新方法策划相应的专题。
《航空动力》面向航空发动机及燃气轮机领域的决策、管理、科研、生产、使用、维护的专业人士,高校师生,以及关注航空发动机及燃气轮机事业发展的热心人士。
《航空动力》所刊登的文章密切跟踪世界航空动力、燃气轮机领域的最新科技动态,准确把握发展规律,权威预测发展趋势,及时展示创新成果,为科研和管理工作提供支撑。
以Word文件格式,发送至:
tg@aerospacepower.cn
请在邮件主题中注明:
《航空动力》投稿+作者姓名+联系电话
地址:北京市顺义区顺兴路21号
邮编:101304
电话:010-56680887
网址:https://www.aerospacepower.cn
本刊享有以数字化方式复制、汇编、发行并由互联网传播所刊载文章的权利,相关著作权使用费均包含在本刊一次性支付的稿酬中。作者向本刊投稿,即视为同意我刊上述声明。如有特殊要求,请在投稿时声明。未经本刊书面授权擅自使用上述版权作品之个人、机构或媒体,均属侵犯本刊合法权益,本刊保留依法追究的权利。
ICP备案/许可证编号:京ICP备18031095号
《航空动力》编辑部 版权所有